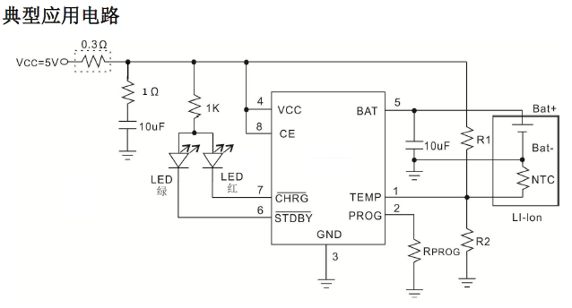
CXLB7337是一款单节锂离子电池恒流/恒压线性充电器,采用 底部带散热片的SOP8封装以及简单的外部应用电路,非常 适合便携式设备应用,适合USB电源和适配器电源工作,内 部采用防倒充电路,不需要外部隔离二极管。热反馈可对 充电电流进行自动调节,以便在大功率操作或高环境温度 条件下对芯片温度加以限制。 CXLB7337充电截止电压为4.35V,充电电流可通过外部电阻 进行设置。当充电电流降至设定值的1/10时,CXLB7337自 动结束充电过程。 当输入电压被移掉后,CXLB7337自动进入超低功耗待机状 态,将待机电流降至 1uA 以下。CXLB7337在有输入电源时 也可置于停机模式,从而将工作电流降至 40uA。

-
[ 产品资料下载 ]
目录
7.相关产品
产品概述 返回TOP
CXLB7337是一款单节锂离子电池恒流/恒压线性充电器,采用 底部带散热片的SOP8封装以及简单的外部应用电路,非常 适合便携式设备应用,适合USB电源和适配器电源工作,内 部采用防倒充电路,不需要外部隔离二极管。热反馈可对 充电电流进行自动调节,以便在大功率操作或高环境温度 条件下对芯片温度加以限制。 CXLB7337充电截止电压为4.35V,充电电流可通过外部电阻 进行设置。当充电电流降至设定值的1/10时,CXLB7337自 动结束充电过程。 当输入电压被移掉后,CXLB7337自动进入超低功耗待机状 态,将待机电流降至 1uA 以下。CXLB7337在有输入电源时 也可置于停机模式,从而将工作电流降至 40uA。
产品特点 返回TOP
最大充电电流:1A
无需MOSFET、检测电阻器和隔离二极管
智能热调节功能可实现充电速率最大化
智能再充电功能
预充电压:4.35V±1%
C/10 充电终止
待机电流40uA
BAT 超低自耗电1uA
2.9V 涓流充电阈值
单独的充电、结束指示灯控制信号
封装形式:ESOP8(带散热底座)
应用范围 返回TOP
手机、PDA、MP3/MP4
蓝牙耳机、GPS、电子词典
移动电源、充电座
数码相机、Mini 音响等便携式设备
技术规格书(产品PDF) 返回TOP
需要详细的PDF规格书请扫一扫微信联系我们,还可以获得免费样品以及技术支持!
产品封装图 返回TOP
电路原理图 返回TOP
相关芯片选择指南 返回TOP 更多同类产品......
电源管理类>充电管理 |
||||||
产品名称 |
产品类型 |
充电电流 |
指示灯 |
电池电压 |
充电效率 |
封装形式 |
线性 |
0.5A |
1LED |
4.2V |
- |
SOT23-5 |
|
线性 |
1A |
2LED |
4.2V |
- |
ESOP8 |
|
线性 |
0.5A |
2LED |
4.2V |
- |
SOT23-6 |
|
线性 |
1 |
2LED |
4.35V |
- |
ESOP8 |
|
线性 |
0.8A |
2LED |
4.2V |
- |
SOT23-6 |
|
开关 |
2.5A |
1LED |
4.2V/4.35V |
94% |
ESOP8 |
◀ 上一篇:CXLB7336智能热调节功能可实现充电速率最大化智能再充电功能C/10充电终止2.9V涓流充电阈值单独的充电结束指示灯控制信号充电电流600mA
下一篇▶:单独的充电结束指示灯控制信号CXLB7338单节锂离子电池恒流恒压线性充电器USB适配器电源充电电流800mA充电截止电压4.2V
热门信息 |
---|
最新信息 |
---|
推荐信息 |
---|