CXLB73150是一款完整的单节锂电池充电器,世界首创带电池正负极反接保护、 输入电源正负极反接保护的单芯片,兼容大小 3mA-600mA 充电电流。采用涓流、 恒流、恒压控制,SOT23-6 封装与较少的外部元件数目使得 CXLB73150 成为便携式 应用的理想选择。CXLB73150 可以适合 USB 电源和适配器电源工作。 由于采用了内部 PMOSFET 架构,加上防倒充电路,所以不需要外部检测电 阻器和隔离二极管。热反馈可对充电电流进行自动调节,以便在大功率操作或高 环境温度条件下对芯片温度加以限制。充满电压可分为三档:4.35V、4.2V、3.7V。 充电电流可通过一个电阻器进行外部设置。当电池达到预设电压之后,充电电流 降至设定值 1/10,CXLB73150 将自动终止充电。 当输入电压(交流适配器或 USB 电源)被拿掉时,CXLB73150 自动进入一个低 电流状态,电池漏电流在 1μA 以下。CXLB73150 的其他特点包括电源自适应、欠压闭锁、自动再充电和两个用于指示充电结束和输入电压接入的状态引脚。

-
[ CXLB73150 ]
目录
7.相关产品
产品概述 返回TOP
CXLB73150 是一款完整的单节锂电池充电器,世界首创带电池正负极反接保护、 输入电源正负极反接保护的单芯片,兼容大小 3mA-600mA 充电电流。采用涓流、 恒流、恒压控制,SOT23-6 封装与较少的外部元件数目使得 CXLB73150 成为便携式 应用的理想选择。CXLB73150 可以适合 USB 电源和适配器电源工作。 由于采用了内部 PMOSFET 架构,加上防倒充电路,所以不需要外部检测电 阻器和隔离二极管。热反馈可对充电电流进行自动调节,以便在大功率操作或高 环境温度条件下对芯片温度加以限制。充满电压可分为三档:4.35V、4.2V、3.7V。 充电电流可通过一个电阻器进行外部设置。当电池达到预设电压之后,充电电流 降至设定值 1/10,CXLB73150 将自动终止充电。 当输入电压(交流适配器或 USB 电源)被拿掉时,CXLB73150 自动进入一个低 电流状态,电池漏电流在 1μA 以下。CXLB73150 的其他特点包括电源自适应、欠压闭锁、自动再充电和两个用于指示充电结束和输入电压接入的状态引脚。
产品特点 返回TOP
• 兼容大小 3mA-600mA 的可编程充 电电流;
• VCC输入端反接保护;
• 锂电池正负极反接保护;
• 用于单节锂离子电池;
• 电源自适应;
• 具有可在无过热危险的情况下实 现充电速率最大化的热调节功能;
• 带涓流、恒流、恒压控制;
• 可直接从 USB 端口给电池充电;
• 精度达到±1%的预设充电电压;
• 最高输入可达 8.0V;
• 自动再充电;
• 2 个充电状态开漏输出引脚;
• C/10 充电终止;
• 待机模式下的供电电流为 65μA;
• 软启动限制了浪涌电流;
• 采用 6 引脚 SOT-23 封装。
应用范围 返回TOP
·微型锂电池、充电座、移动电源
·蜂窝电话、PAD、MP3 播放器
·蓝牙应用
技术规格书(产品PDF) 返回TOP
需要详细的PDF规格书请扫一扫微信联系我们,还可以获得免费样品以及技术支持!
产品封装图 返回TOP
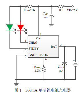
电路原理图 返回TOP
相关芯片选择指南 返回TOP 更多同类产品......
锂电充电管理IC |
||||
型号 |
输入电压 |
充电电流 |
封装 |
说明 |
CXLB73142 450mA |
4.0~9.0 |
450mA |
SOT23-5 |
CXLB73142 是一款高精度线性单节锂离子或锂聚合物电池充电控制电路,非常 适合那些低成本、便携式充电器使用.它集高精度预充电、恒定电流充电、恒定电 压充电、电池状态检测、温度监控、充电结束低泄漏、充电状态指示等性能于一身, 可以广泛地使用于PDA、移动电话、手持设备等领域. |
CXLB73143 500ma |
4.0~9.0 |
500mA |
SOT-23 |
CXLB73143实际充电电流可以到500ma,带防反接功能,单灯指示,灯状态为 亮或完全灭。 |
CXLB73144 1A |
4.0~8.0 |
1A |
EMSOP8 ESOP8 |
CXLB73144X 底部带有散热片的SOP8 封装使其充电电流可以持续1000ma,高达 8v的耐压和电流一致性,是讲求品质的大容量锂电池充电理想选择改进型与老版本 相比主要是增加了输入输出端的反接保护,电源自适应的功能。 |
CXLB73145 500ma |
4.0~9.0 |
500mA |
SOT-23-6 |
CXLB73145实际充电电流可以到500ma,双灯指示,电池反接保护。 |
4.0~9.0 |
600mA |
SOT23-5 |
CXLB73146实际充电电流可以到600ma, 带电池防反接功能,单灯指示, 灯状态为亮或完全灭。 |
|
CXLB73147 600ma |
4.0~9.0 |
600mA |
SOT-23-6 |
CXLB73147实际充电电流可以到600ma, 双灯指示, 电池反接保护。 |
CXLB73148 800mA |
4.0~9.0 |
800mA |
ESOP8-PP |
内置MOS, 800mA/4.2V, 防电池反接 |
CXLB73149 双防 |
4.0~8.0 |
3mA-600mA |
SOT23-5 |
CXLB73149实际充电电流可从 3mA-600mA,不仅带有电池端反接保护, 连输入端Vcc也有反接保护,而且加入电源输入自适应功能,有更广的应用场合。 |
4.0~8.0 |
3mA-600mA |
SOT-23-6 |
CXLB73150 实际充电电流可从 3mA-600mA,双灯指示,不仅带有电池端 反接保护,连输入端Vcc也有反接保护,而且加入电源输入自适应功能,有更广 的应用场合。CXLB73150有4.35V、4.2V、3.7V、2.8V 四种满充电压可供选择。 |
|
CXLB73151 2A内置 |
4.0~9.0 |
2A |
QFN16 |
开关型,内置MOS,2A,4.2/3.6v可切换,电池温度监控反接保护,高精度, 无需防倒灌二极管,3.6v磷酸铁锂片选端 |
CXLB73141 高压 |
5V-18V |
2A |
QFN16 |
开关型内置MOS,2A,4.2/8.4v单双节,电池反接保护,输入4.5-18v宽电 |
◀ 上一篇:3mA至600mA线性锂离子单节锂电池充电器CXLB73149电池正负极反接保护输入电源正负极反接保护单芯片涓流恒流恒压控制电源自适应欠压 闭锁自动再充电
下一篇▶:2A开关型4.2V锂电池3.6V铁锂电池充电器CXLB73151宽输入电压电池充电分为涓流预充恒流恒压三个阶段涓流预充电电流恒流充电电流都通过外部电阻调整充电电流达2A
热门信息 |
---|
最新信息 |
---|
推荐信息 |
---|