CXAS42164(单)和CXAS42165(双)是双向、低导通电阻、低电压、单极/双掷(SPTT)CMOS模拟开关,设计用于从单个+1.8V到+5.5V电源工作。目标应用包括从低RON(2.5Ω)和快速切换速度CXAS42164(tON=11ns,tOFF=30ns)和CXAS42165(tON=11ns,tOFF=8ns)中受益的电池供电设备。
在整个模拟信号范围内,导通电阻曲线非常平坦。这确保了切换音频信号时具有良好的线性度和低失真。
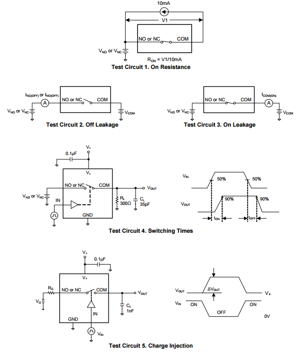
CXAS42165是一个由两个常开(NO)和两个常闭(NC)开关组成的承诺型双单刀双掷(SPTT)。此配置可用作双2对1多路复用器。
•低压运行:1.8V至5.5V
•低导通电阻:2.5Ω(典型值)
•低电阻平面度
•-3dB带宽:120MHz
•快速切换时间
吨11ns
tOFF 30ns(CXAS42164)
tOFF 8ns(CXAS42165)
•轨对轨运行
•典型功耗(<0.01μW)
•TTL/CMOS兼容
•微型包装
-
[ CXAS42164 ]
目录
7.相关产品
产品概述 返回TOP
The CXAS42164 (single) and CXAS42165 (dual) are bidirectional, low on-resistance, low voltage, single-pole/double-throw (SPDT) CMOS analog switches designed to operate from a single +1.8V to +5.5V supply. Targeted applications include battery powered equipment that benefit from low RON (2.5Ω) and fastswitching speeds CXAS42164 (tON = 11ns, tOFF = 30ns) and CXAS42165 (tON = 11ns, tOFF = 8ns).
The on-resistance profile is very flat over the full analog signal range. This ensures excellent linearity and low distortion when switching audio signals.
The CXAS42165 is a committed dual single-pole/double-throw (SPDT) that consist of two normally open (NO) and two normally close (NC) switches. This configuration can be used as a dual 2-to-1 multiplexer.
The single version CXAS42164 is available in Green SC70-6 package. The dual version CXAS42165 is available in Green MSOP-10 package.
产品特点 返回TOP
• Low Voltage Operation : 1.8V to 5.5V
• Low On-Resistance: 2.5Ω (TYP)
• Low On-Resistance Flatness
• -3dB Bandwidth: 120MHz
• Fast Switching Times
tON 11ns
tOFF 30ns (CXAS42164)
tOFF 8ns (CXAS42165)
• Rail-to-Rail Operation
• Typical Power Consumption (< 0.01μW)
• TTL/CMOS Compatible
• Microsize Package
应用范围 返回TOP
Battery powered, Handheld, and Portable Equipment
Cellular/mobile Phones
Laptops, Notebooks, Palmtops
Communication Systems
Sample-and-Hold Circuits
Audio Signal Routing
Audio and Video Switching
Portable Test and Measurement
Medical Equipment
技术规格书(产品PDF) 返回TOP
需要详细的PDF规格书请扫一扫微信联系我们,还可以获得免费样品以及技术支持!

产品封装图 返回TOP

电路原理图 返回TOP

相关芯片选择指南 返回TOP 更多同类产品......
|
模拟信号开关 |
||||||||||||
|
Part Number |
CH |
Type |
VCC (Min)(V) |
VCC (Max)(V) |
Iq (μA) |
RON (Ω) |
-3dB Bandwi dth(MHz) |
VINH (Min) |
VINL (Max)V |
tON (ns) |
tOFF (ns) |
Package |
|
2 |
01:02 |
1.8 |
5.5 |
1 |
4.5 |
300 |
1.6 |
0.5 |
70 |
20 |
TQFN-2.1x1.6-10L |
|
|
2 |
01:02 |
1.8 |
4.3 |
1 |
6 |
300 |
1.6 |
0.5 |
20 |
20 |
UTQFN-1.8x1.4-10L |
|
|
2 |
01:02 |
1.8 |
4.2 |
1 |
0.4 |
40 |
1.6 |
0.5 |
96 |
16 |
TQFN-2.1x1.6-10L |
|
|
2 |
01:02 |
1.8 |
4.2 |
1 |
0.4 |
40 |
1.6 |
0.5 |
88 |
16 |
TQFN-1.8x1.4-10L |
|
|
1 |
01:02 |
1.8 |
5.5 |
1 |
2.5 |
120 |
2.4 |
0.8 |
11 |
30 |
SC70-6 |
|
|
2 |
01:02 |
1.8 |
5.5 |
1 |
2.5 |
120 |
2.4 |
0.8 |
11 |
8 |
MSOP-10 |
|
|
1 |
01:02 |
1.8 |
5.5 |
1 |
0.5 |
30 |
2.4 |
0.8 |
21 |
9 |
MSOP-8 |
|
|
2 |
01:02 |
1.8 |
5.5 |
1 |
0.5 |
15 |
2.4 |
0.8 |
50 |
15 |
TDFN-3x3-10L MSOP-10 |
|
|
1 |
01:02 |
1.8 |
5.5 |
5 |
4.5 |
300 |
1.5 |
0.6 |
20 |
15 |
SC70-6 |
|
|
2 |
01:02 |
1.8 |
5.5 |
5 |
4.5 |
270 |
1.5 |
0.6 |
20 |
15 |
TDFN-3x1-12L |
|
|
1 |
01:02 |
1.8 |
5.5 |
5 |
9 |
600 |
1.5 |
0.6 |
20 |
15 |
SC70-6 |
|
|
4 |
01:02 |
5 |
5 |
20 |
12 |
500 |
2 |
0.6 |
25 |
13 |
SOIC-16 TSSOP-16 SSOP-16 |
|
|
4 |
01:02 |
5 |
5 |
20 |
12 |
500 |
2 |
0.6 |
25 |
13 |
SOIC-16 TSSOP-16 SSOP-16 |
|
|
4 |
01:02 |
1.8 |
4.35 |
1 |
0.5 |
70 |
1.6 |
0.5 |
52 |
25 |
TQFN-3x3-16L |
|
|
4 |
01:02 |
2.5 |
5.5 |
15 |
4 |
380 |
1.5 |
0.5 |
15 |
9 |
TQFN-3x3-16L |
|
|
2 |
01:02 |
2.5 |
5 |
6 |
4 |
400 |
1.5 |
0.6 |
15 |
11 |
UTQFN-1.8x1.4-10L MSOP-10 |
|
|
2 |
01:02 |
2.5 |
5 |
3.5 |
0.6 |
80 |
1.5 |
0.6 |
17 |
24 |
UTQFN-1.8 |
|
|
1 |
01:02 |
2.5 |
5 |
8 |
4 |
400 |
1.65 |
0.6 |
15 |
11 |
SOT-23-6 |
|
|
4 |
01:02 |
1.8 |
4.35 |
1 |
0.5 |
70 |
1.6 |
0.5 |
52 |
25 |
TQFN-2.6x1.8-16L |
|
|
1 |
01:02 |
1.8 |
5.5 |
0.1 |
0.8 |
90 |
1.6 |
0.4 |
56 |
32 |
SC70-6 |
|
|
4 |
01:02 |
1.8 |
5.5 |
1 |
4 |
300 |
1.6 |
0.5 |
31.5 |
30 |
TQFN-3x3-16L TQFN-2.5x2.5-16L |
|
|
4 |
01:02 |
1.8 |
5.5 |
1 |
4 |
300 |
1.6 |
0.5 |
29.5 |
29.5 |
TQFN-3x3-16L |
|
|
4 |
01:02 |
1.8 |
5.5 |
1 |
4 |
300 |
1.6 |
0.5 |
36 |
30 |
TQFN-2.6x1.8-16L |
|
|
4 |
01:02 |
1.8 |
5.5 |
1 |
4 |
300 |
1.6 |
0.5 |
32 |
26 |
TQFN-2.6x1.8-16L |
|
|
4 |
01:02 |
1.8 |
5.5 |
1 |
4.5 |
300 |
1.6 |
0.5 |
40 |
30 |
TQFN-2.6x1.8-16L |
|
|
1 |
01:08 |
3.6 |
11 |
20 |
36 |
90 |
2.4 |
0.8 |
60 |
60 |
SSOP-16 TSSOP-16 SOIC-16 TQFN-3x3-16L |
|
|
2 |
01:04 |
3.6 |
11 |
20 |
36 |
120 |
2.4 |
0.8 |
60 |
60 |
SSOP-16 TSSOP-16 SOIC-16 TQFN-3x3-16L |
|
|
3 |
01:02 |
3.6 |
11 |
20 |
36 |
140 |
2.4 |
0.8 |
60 |
70 |
SSOP-16 TSSOP-16 SOIC-16 TQFN-3x3-16L |
|
|
2 |
01:02 |
1.8 |
5.5 |
1 |
0.4 |
13 |
2.4 |
0.8 |
25 |
28 |
WLCSP-2.0x1.5-10B |
|
|
2 |
01:02 |
1.8 |
5.5 |
5 |
4.5 |
300 |
1.5 |
0.6 |
26 |
20 |
WLCSP-2.0x1.5-10B MSOP-10 TDFN-3x3-10L TQFN-1.8x1.4-10L |
|
|
2 |
01:04 |
1.8 |
4.2 |
1 |
0.5 |
30 |
1.6 |
0.5 |
20 |
20 |
TQFN-3x3-16L TSSOP-16 |
|
|
1 |
01:08 |
2.5 |
5.5 |
6 |
48 |
180 |
1.7 |
0.5 |
60 |
70 |
SSOP-16 TSSOP-16 SOIC-16 TQFN-3x3-16L |
|
|
2 |
01:04 |
2.5 |
5.5 |
6 |
48 |
180 |
1.7 |
0.5 |
60 |
70 |
SSOP-16 TSSOP-16 SOIC-16 TQFN-3x3-16L |
|
|
3 |
01:02 |
2.5 |
5.5 |
6 |
48 |
180 |
1.7 |
0.5 |
60 |
70 |
SSOP-16 TSSOP-16 SOIC-16 TQFN-3x3-16L |
|
|
4 |
SPST |
2.5 |
5.5 |
6 |
24 |
180 |
1.7 |
0.5 |
40 |
100 |
TSSOP-14 SOIC-14 |
|
|
1 |
01:04 |
2.5 |
5.5 |
6 |
24 |
180 |
1.7 |
0.5 |
50 |
85 |
MSOP-10 |
|
|
1 |
01:04 |
1.8 |
4.2 |
1 |
4 |
150 |
1.4 |
0.3 |
35 |
9 |
TDFN-3x3-10L MSOP-10 |
|
|
4 |
01:02 |
1.8 |
5.5 |
1 |
4.5 |
300 |
1.6 |
0.5 |
40 |
30 |
TSSOP-16 |
|
|
2 |
01:02 |
1.8 |
4.2 |
1 |
0.5 |
55 |
1.6 |
0.5 |
17 |
27.5 |
TQFN-1.8x1.4-10L |
|
|
2 |
01:02 |
1.8 |
4.3 |
1 |
4.5 |
550 |
1.6 |
0.5 |
10 |
22 |
TQFN-1.8x1.4-10L MSOP-10 UTQFN-1.8x1.4-10L |
|
|
2 |
01:02 |
1.8 |
4.3 |
1 |
4.5 |
500 |
1.6 |
0.5 |
11 |
20 |
TQFN-2.1x1.6-10L |
|
|
2 |
01:02 |
1.8 |
5.5 |
30 |
5 |
550 |
1.5 |
0.35 |
15 |
20 |
TQFN-2.6x1.8-16L |
|
|
2 |
01:02 |
1.8 |
4.3 |
1 |
5 |
550 |
1.6 |
0.5 |
15 |
20 |
MSOP-10 UTQFN-1.8x1.4-10L |
|
|
2 |
01:04 |
1.8 |
4.2 |
1 |
4 |
150 |
1.6 |
0.5 |
17 |
9 |
TQFN-3x3-16L TSSOP-16 |
|
| 热门信息 |
|---|
| 最新信息 |
|---|
| 推荐信息 |
|---|















