CXSU63274是一种低成本、低启动电流、电流模式的PWM控制器,具有绿色模式节能操作。集成功能包括电流传感的前沿消隐、内部斜率补偿。它将为用户提供高效率、低外部元件数、低成本的应用解决方案

-
[ CXSU63274 ]
目录
7.相关产品
产品概述 返回TOP
The CXSU63274 is a low cost , low startup current , current mode PWM controller with green-mode power-saving operation. The integrated functions include the leading-edge blanking of the current sensing, internal slope compensation. It would provide the users a superior DC/DC power application of higher efficiency, low external component counts, and lower cost solution for applications. The CXSU63274 features more protections or functions for the following characteristics : ※Add OLP (Over Load Protection) function to provide better protection performance for fault conditions like short circuit or over load. ※Modify the OVP (Over Voltage Protection) mechanism from the cycle-by-cycle mode to the hiccup mode. CXSU63274 is available by SOT-23-6L and DFN8L packages.
产品特点 返回TOP
z High-Voltage BiCMOS Process
z Very Low Startup Current (<20μA)
z Under Voltage Lockout (UVLO )
z Current Mode Control
z Non-audible-noise Green Mode Control
z Current Limiting
z LEB (Leading-Edge Blanking) on CS Pin
z OLP (Over Load Protection)
z OVP (Over Voltage Protection) on Vcc Pin
z Leading-Edge Blanking
z Programmable Switching Frequency
z Internal Slope Compensation
z Green-Mode Control for Power Saving
z 300mA Driving Capability
应用范围 返回TOP
z DC/DC Switching Power Adaptor
z Battery Charger
z PC 5V Standby Power.
z Open-Frame Switching Power Supply
技术规格书(产品PDF) 返回TOP
需要详细的PDF规格书请扫一扫微信联系我们,还可以获得免费样品以及技术支持!
产品封装图 返回TOP
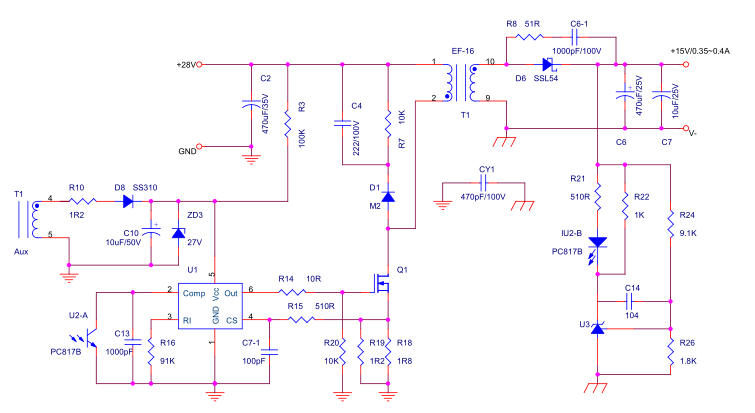
电路原理图 返回TOP
相关芯片选择指南 返回TOP 更多同类产品.....
大功率升压控制器隔离控制器 |
||||||||
Part Number |
Vin (min) (V) |
Vin (max) (V) |
UVLO (V) |
Ilim (A) |
Fsw (MHz) |
Vout, max(V) |
Input Quiescent Current(uA) |
Package |
3 |
18 |
16 |
2 |
1.5M |
80 |
20μA |
SIP9 |
|
3 |
36 |
16 |
2 |
1.5M |
100 |
20μA |
SOT23-6L DFN8L |
◀ 上一篇:固定的1MHz开关频率内部补偿CXSU63273升压BOOST DC固定70HZ频率高的效率宽输入电压3V~18V
下一篇▶:CXDC65103线圈与控制IC一体化的超小型升压微型DC转换器同步整流方式PWM固定控制CL放电功能
热门信息 |
---|
最新信息 |
---|
推荐信息 |
---|