CXAC85154是一款高度集成的电流模式PWM控制器,针对高性能和低待机功率进行了优化。它适用于经济高效的离线反激变换器应用。正常运行时的PWM开关频率是内部固定的,并被调整到一个较窄的范围。在无负载或轻负载的情况下,集成电路工作在打嗝模式,以最小化开关损耗。从而实现了较低的待机功率和较高的转换效率。低启动电流和低工作电流有助于CXAC85154的可靠开机和低待机设计。CXAC85154提供完整的自动恢复保护,包括逐周期电流限制(OCP)、过载保护(OLP)和VDD欠压锁定(UVLO)。它还提供锁存关机/自动恢复保护,包括过热保护(OTP)、过电压(固定或可调)保护(OVP)。采用扩频技术可获得良好的电磁干扰性能。在设计中,将20KHz以下的声频能量降到最低,并在运行过程中消除了音频噪声。
开机软启动降低MOSFET Vds应力
频率扩展以最小化电磁干扰
提高效率和最小备用功率设计的Hiccup模式控制
音频无噪音操作
综合保护范围
VDD欠压滞后锁定(UVLO)
在通用输入电压范围内的恒定输出功率限制的循环过电流阈值设置
带自动恢复的过载保护(OLP)
其他保护

-
[ CXAC85154 ]
目录
7.相关产品
产品概述 返回TOP
CXAC85154 is a highly integrated current mode PWM controller, optimized for high performance, and low standby power. It is suitable for cost effective offline flyback converter applications.
PWM switching frequency at normal operation is internally fixed and is trimmed to a tight range. In the condition of no load or light load, the IC operates in hiccup mode to minimize switching loss. Lower standby power and higher conversion efficiency is thus achieved.
Low startup current and low operating current contribute to a reliable power on startup and low standby design with CXAC85154. CXAC85154 offers complete protection coverage with auto-recovery including Cycle-by-cycle current limiting (OCP), over load protection (OLP), and VDD under voltage lockout (UVLO). It also provides the protections with latched shutdown/auto-recovery including over temperature protection (OTP), over voltage (fixed or adjustable) protection (OVP). Excellent EMI performance is achieved with frequency spreading technique.
The tone energy below 20KHz is minimized in the design and audio noise is eliminated during operation.
CXAC85154 is offered in SOT23-6 package.
产品特点 返回TOP
■ Power-on Soft Start Reducing MOSFET Vds Stress
■ Frequency spreading to Minimize EMI
■ Hiccup Mode Control For Improved Efficiency and Minimum Standby Power Design
■ Audio Noise Free Operation
■ Comprehensive Protection Coverage
VDD Under Voltage Lockout with Hysteresis (UVLO)
Cycle-by-cycle over current threshold setting for constant output power limiting over universal input voltage range
Overload Protection (OLP) with auto-recovery
Other Protections
应用范围 返回TOP
Offline AC/DC flyback converter for
■ Battery Charger
■ Power Adaptor
■ Set-Top Box Power Supplies
■ Open-frame SMPS
技术规格书(产品PDF) 返回TOP
需要详细的PDF规格书请扫一扫微信联系我们,还可以获得免费样品以及技术支持!
产品封装图 返回TOP
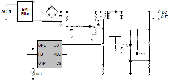
电路原理图 返回TOP
相关芯片选择指南 返回TOP 更多同类产品.......
绿色节能PWM控制器 |
|||||||
产品型号 |
待机功耗 |
最大 功率 |
控制 模式 |
驱动 类型 |
工作 频率 |
保护功能 |
封装 |
≤75mw |
30W |
电流 |
MOS |
110KHz |
BO、OLP、OCP、VDD OVP、OTP、UVLO、OSP |
SOT26 |
|
≤110mw |
50W |
电流 |
MOS |
65KHz |
OLP、OCP、VDD OVP(Latch)、OTP、UVLO |
SOT26 |
|
≤75mw |
50W |
电流 |
MOS |
65KHz |
OLP、OCP、VDD OVP(Latch)、OTP、UVLO |
SOT26 |
|
≤100mw |
50W |
电流 |
MOS |
65KHz |
OLP、OCP、VDD OVP(Latch)、OTP、UVLO |
SOT26 |
|
绿色节能PWM控制功率转换器 |
|||||||
产品型号 |
待机功耗 |
最大 功率 |
控制 模式 |
驱动 类型 |
工作 频率 |
保护功能 |
封装 |
CXAC85155s |
≤300mW |
7W |
电流 |
MOS |
50KHz |
OLP、OCP、VDD OVP、OTP、UVLO |
SOP8 |
≤300mW |
13W |
电流 |
MOS |
50KHz |
OLP、OCP、VDD OVP、OTP、UVLO |
DIP8 |
|
≤300mW |
18W |
电流 |
MOS |
50KHz |
OLP、OCP、VDD OVP、OTP、UVLO |
DIP8 |
|
≤300mW |
24W |
电流 |
MOS |
50KHz |
OLP、OCP、VDD OVP、OTP、UVLO |
DIP8 |
|
产品型号 |
待机 功耗 |
最大 功率 |
控制 模式 |
驱动 类型 |
工作 频率 |
保护功能 |
封装 |
≤100mW |
13W |
电流 |
MOS |
50KHz |
OLP、OCP、VDD OVP、OTP、UVLO |
DIP7 |
|
CXAC85158B |
≤100mW |
13W |
电流 |
MOS |
65KHz |
OLP、OCP、VDD OVP、OTP、UVLO |
DIP7 |
CXAC85158E |
≤75mW |
14W |
电流 |
MOS |
50KHz |
OLP、OCP、VDD OVP、OTP、UVLO |
DIP7 DIP8 |
≤100mW |
18W |
电流 |
MOS |
50KHz |
OLP、OCP、VDD OVP、OTP、UVLO |
DIP7 |
|
CXAC85159B |
≤100mW |
18W |
电流 |
MOS |
65KHz |
OLP、OCP、VDD OVP、OTP、UVLO |
DIP7 |
CXAC85159E |
≤75mW |
18W |
电流 |
MOS |
50KHz |
OLP、OCP、VDD OVP、OTP、UVLO |
DIP7 DIP8 |
≤100mW |
13W |
电流 |
MOS |
65KHz |
OLP、OCP、VDD OVP、OTP、UVLO、OSP |
DIP7 |
|
CXAC85160B |
≤100mW |
13W |
电流 |
MOS |
65KHz |
BO、OLP、OCP、VDD OVP、OTP、UVLO、OSP |
DIP7 |
≤100mW |
18W |
电流 |
MOS |
65KHz |
OLP、OCP、VDD OVP、OTP、UVLO、OSP |
DIP7 |
|
CXAC85161B |
≤100mW |
18W |
电流 |
MOS |
65KHz |
BO、OLP、OCP、VDD OVP、OTP、UVLO、OSP |
DIP7 |
CXAC85162E |
≤75mW |
20W |
电流 |
MOS |
50KHz |
OLP、OCP、VDD OVP、OTP、UVLO |
DIP7 DIP8 |
高压启动PWM控制器 |
|||||||
产品型号 |
待机 功耗 |
最大 功率 |
控制 模式 |
驱动 类型 |
工作 频率 |
保护功能 |
封装 |
≤300mW |
150W |
电流 |
MOS |
外设 |
OLP、OCP、VDD OVP、OTP、UVLO |
SOP8 |
|
CXAC85164B |
≤100mW |
150W |
电流 |
MOS |
65KHz |
OLP、OCP、VDD OVP、OTP(外设)、UVLO |
SOP8 |
绿色节能PWM控制功率转换器 |
|||||||
产品型号 |
待机功耗 |
最大功率 |
控制 模式 |
驱动 类型 |
工作频率 |
保护功能 |
封装 |
≤300mW |
7W |
电流 |
MOS |
50KHz |
OLP、OCP、VDD OVP、OTP、UVLO |
DIP8 |
|
≤75mW |
14W |
电流 |
MOS |
50KHz |
OLP、OCP、VDD OVP、OTP、UVLO |
SOP7 SOP8 |
|
≤75mW |
20W |
电流 |
MOS |
50KHz |
OLP、OCP、VDD OVP、OTP、UVLO |
SOP7 SOP8 |
|
产品型号 |
待机功耗 |
最大功率 |
控制 模式 |
驱动 类型 |
工作 频率 |
保护功能 |
封装 |
≤150mW |
6W |
电流 |
MOS |
60KHz |
OCP、VDD OVP、OTP、UVLO |
DIP8 |
|
高压启动PWM功率转换器 |
|||||||
产品型号 |
待机 功耗 |
最大功率 |
控制 模式 |
驱动 类型 |
工作频率 |
保护功能 |
封装 |
≤30mW |
13W |
电流 |
MOS |
65KHz |
OLP、OCP、VDD OVP、OTP、UVLO |
DIP8 |
|
CXAC85169H |
≤30mW |
13W |
电流 |
MOS |
110KHz |
OLP、OCP、VDD OVP、OTP、UVLO |
DIP8 |
热门信息 |
---|
最新信息 |
---|
推荐信息 |
---|