CXSU63257是一款针对一般升压应用的高效升压调节器

-
[ 产品资料下载 ]
目录
7.相关产品
产品概述 返回TOP
The CXSU63257 is a high efficiency Boost regulators targeted for general step-up applications.
产品特点 返回TOP
· Wide Input Range: 3-25V Bias Input, 25Vout Max
· 1MHz Switching Frequency
· Minimum On Time: 100ns Typical
· Minimum Off Time: 100ns Typical
· Low RDS(ON): 150mΩ
· Rohs Compliant And Halogen Free
· Accurate Reference: 0.6VREF
· Compact Package: SOT23 6 Pins
应用范围 返回TOP
· WLED Drivers
· Networking Cards Powered From PCI Or PCI-Express Slots
技术规格书(产品PDF) 返回TOP
需要详细的PDF规格书请扫一扫微信联系我们,还可以获得免费样品以及技术支持!
产品封装图 返回TOP
a
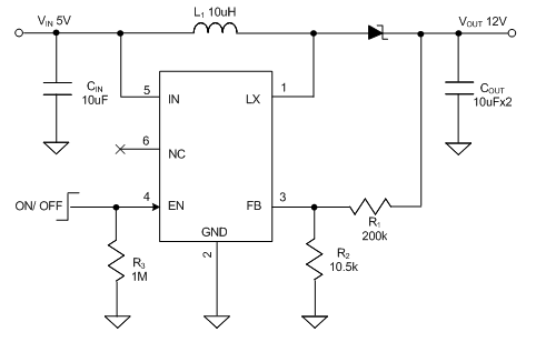
电路原理图 返回TOP
相关芯片选择指南 返回TOP 更多同类产品.....
Single Output Step Up Regulator(Integrated Switch) |
||||||||||
Part Number |
Vin (min) (V) |
Vin (max) (V) |
UVLO (V) |
Ilim(A) |
Fsw (MHz) |
Vout,max(V) |
Feedback Voltage (V) |
Feedback Voltage accuracy |
Input Quiescent Current(uA) |
Package |
0.7 |
5 |
0.75 |
0.4 |
5.25 |
0.5 |
±3% |
0.5 |
SOT363 |
||
CXSU63245L |
0.7 |
5 |
0.75 |
0.2 |
5.25 |
0.5 |
±3% |
0.5 |
SOT363 |
|
0.7 |
5 |
0.75 |
0.35 |
3.3 |
3.3 |
±3% |
0.5 |
SOT235 |
||
CXSU63246A |
0.7 |
5 |
0.75 |
0.35 |
3 |
3 |
±3% |
0.5 |
SOT235 |
|
0.7 |
5 |
0.75 |
0.35 |
5.25 |
1 |
±3% |
0.5 |
SOT363 |
||
CXSU63247A |
0.7 |
5 |
0.75 |
0.35 |
5.25 |
5 |
±3% |
0.5 |
SOT363 |
|
0.9 |
4 |
0.9 |
1.8 |
1.2 |
4 |
1.2 |
±3% |
65 |
SOT236 |
|
1.8 |
5.25 |
1.78 |
3.2 |
0.5 |
5.5 |
1.2 |
±1.5% |
10 |
QFN2x210 |
|
1.8 |
5.25 |
1.78 |
5 |
0.5 |
5.5 |
1.2 |
±1.5% |
10 |
QFN2X210 |
|
CXSU63250A |
1.8 |
5.25 |
1.78 |
5 |
0.5 |
5.5 |
1.2 |
±1.5% |
10 |
QFN2X210 |
1.8 |
5.25 |
1.78 |
6 |
0.5 |
5.5 |
1.2 |
±1.5% |
10 |
QFN2X210 |
|
CXSU63251A |
1.8 |
5.25 |
1.78 |
6 |
0.5 |
5.5 |
1.2 |
±1.5% |
10 |
QFN2X210 |
CXSU63251B |
1.8 |
5.25 |
1.78 |
6 |
0.5 |
5.5 |
1.2 |
±1.5% |
10 |
QFN2x210 |
2.5 |
5.5 |
3 |
1 |
5.5 |
1.2 |
±1.5% |
8 |
TSOT236 |
||
2 |
5.5 |
2 |
6 |
0.5 |
5.5 |
1.2 |
±1.5% |
10 |
QFN2X210 |
|
2.3 |
5.25 |
2.3 |
6 |
0.5 |
5.5 |
1.2 |
±1.5% |
2 |
QFN 2x38 |
|
3 |
25 |
2.3 |
0.6 |
1 |
25 |
0.6 |
±2% |
100 |
SOT236 |
|
3 |
8 |
1.8 |
2 |
1 |
16 |
0.6 |
±2% |
100 |
SOT236 |
|
3 |
25 |
2.7 |
2 |
1 |
25 |
0.6 |
±2% |
100 |
SOT236 |
|
3 |
33 |
2.1 |
2 |
1 |
33 |
0.6 |
±2% |
100 |
SOT236 |
|
3 |
30 |
2.85 |
15 |
adj. |
30 |
1 |
±1.5% |
220 |
QFN4x418 |
|
3.5 |
30 |
3 |
2 |
0.85 |
30 |
1 |
±2% |
150 |
SOT236 |
|
2 |
6 |
1.9 |
2.5 |
1 |
6 |
0.6 |
±2% |
200 |
SOT236 |
|
2.5 |
5.5 |
2.4 |
2.5 |
1 |
6 |
0.6 |
±2% |
200 |
DFN3x312 |
|
2 |
6 |
1.9 |
4 |
1 |
6 |
0.6 |
±2% |
100 |
DFN3x310 |
|
8.6 |
15.9 |
8.3 |
4.5 |
0.5 |
16 |
1.25 |
±1.5% |
120 |
DFN3x310 |
|
3 |
9 |
2.9 |
6 |
1 |
13 |
1 |
±2% |
600 |
QFN3x316 |
|
3 |
5.5 |
3 |
9 |
adj. |
36 |
1.25 |
±2% |
380 |
DFN3X310 |
|
3 |
16 |
2.85 |
15 |
adj. |
18 |
1 |
±1.5% |
220 |
QFN4x418 |
|
3 |
16 |
2.85 |
15 |
adj. |
16 |
1 |
±1.5% |
230 |
QFN4x418 |
|
3 |
33 |
2.7 |
4 |
1 |
33 |
0.6 |
±2% |
100 |
QFN3x310 |
◀ 上一篇:N沟道MOSFET效率高1MHz开关频率CXSU63256高效的电流模式控制升压调节器内部软启动电路将启动时的励磁涌流降至最低
下一篇▶:N沟道MOSFET CXSU63258高效率的电流模式控制升压直流稳压器固定的1MHz开关频率内部补偿软启动电路
热门信息 |
---|
最新信息 |
---|
推荐信息 |
---|