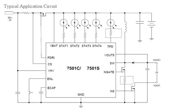
JTMH7501CS-Li-Ion Battery Powered Mobile Supply
Features
Ø High Accuracy Linear Li-Lon Battery Charger
Ø Programmable Charge Current up to 1A
Ø Fixed Output Voltage: 5V
Ø Input Voltage: up to 6V with Suitable MOSFET and Charging Current
Ø STAT1, STAT2, STAT3, STAT4 Pins: Charging Status Indicators or Indicate the Capacity of Battery when Step-up
Ø Flashlight Function with Sink Current up to 35mA
Ø Short-Circuit Protection
Ø Shutdown Step-up if No-Load
Ø Minimal External Components
Ø TSSOP-16L(JTMH7501C)/SOP-16(JTMH7501S) Package
Description
The JTMH7501 is a complete, cost effective, high- efficient solution for Li-Ion Battery Powered Mobile Supply.
VBAT is a complete constant-current/constant voltage linear charger for one cell lithium-ion battery. The charge current of pre-charging and constant–current charging is adjustable and it can be programmed to 1A. An external sense resistor sets the charge current with high accuracy.
VOUT5 (5V) is a step-up DC/DC converter with internal power MOSFETs. It achieves 2A (with 2318 NMOSFET) continuous output current over a wide input supply range with excellent load and line regulation. In addition, the JTMH7501 can be used as a flashlight.
The JTMH7501C is available in a low profile TSSOP-16L package and The JTMH7501S is available in a low profile SOP-16 package.
Applications
Ø Portable Devices and PDAs
Ø MP3/MP4 Players
Ø Wireless Handhelds
Ø GPS Receivers, etc.


中文
English


发表评论