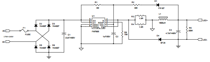
非隔离降压四段调光LED恒流驱动IC CXLE8817是一款基于墙壁开关式非隔离降压型调光LED驱动IC。芯片内部集成 500V 功率开关,采用专利的驱动和电流检测方式,芯片的工作电流极低,无需辅助绕 组检测和供电,只需要很少的外围元件,即可实现优异的恒流特性,极大的节约了系统成本和体积
摘要:非隔离降压四段调光LED恒流驱动IC CXLE8817是一款基于墙壁开关式非隔离降压型调光LED驱动IC。芯片内部集成 500V 功率开关,采用专利的驱动和电流检测方式,芯片的工作电流极低,无需辅助绕 组检测和供电,只需要很少的外围元件,即可实现优异的恒流特性,极大的节约了系统成本和体积
目录
相关芯片选择指南 返回TOP 更多同类产品......
| LED控制及驱动类>>>LED射灯驱动系列 THE LED SPOTLIGHTS DRIVE SERIES | ||
| 型号 | 适用范围 | 封装 |
| CXLE8801 | 用于白光LED驱动、移动电话、掌上电脑、数码相机、MO3、PMP、PDA | SOT-23-6L |
| CXLE8802 | 用于LCD显示电源、高亮LED闪光、移动电话、数码相机、PDAS、OLED | SOT-23-6L |
| CXLE8803 | 用于LCD、OLED显示电源、移动电话、平板电脑、数码相机</span> | SOT23-6 |
| CXLE8804LTD/LTS | 用于LED灯具,射灯,天花灯,球泡灯等 | SOP-8 |
| CXLE8805MTS | 用于小功率LED产品、小功率适配器等 | SOP-8 |
| CXLE8806MTD | 用于手机或无绳电话充电器、小功率LED产品、小功率适配器等 | DIP-8 |
| CXLE8807S | 用于GU10LED射灯、PAR灯、LED球泡灯、其他LED照明 | SOP-8 |
| CXLE8808D | 用于GU10LED射灯、PAR灯、LED球泡灯、其他LED照明 | DIP-8 |
| CXLE8809T | 用于LED日光灯管、LED路灯照明应用、LED球泡灯、吸顶灯 | TO252-2 |
| CXLE8810 | 用于LED照明 | DIP-8 |
| CXLE8811 | 用于低压LED射灯、其它LED照明等</span> | SOT89-5 |
| CXLE8811D | 用于低压LED射灯、其它LED照明等</span> | SOT89-5 |
| CXLE8812 | 用于LED照明 | SOT23-5/DIP-8 |
| CXLE8813B | 用于GU10LED射灯、PAR灯、LED球泡灯、其他LED照明 | SOP-7 |
| CXLE8814 | 用于LED射灯、球泡灯、其它LED照明等</span> | DIP-8/SOP-8 |
| CXLE8815MB | 用于LED射灯、球泡灯、其它LED照明等</span> | DIP-8 |
| CXLE8815MBS | 用于吸顶灯、筒灯、LED日光灯射灯、其它LED照明 | SOP-8 |
| CXLE8815MD | 用于LED射灯、球泡灯、其它LED照明等</span> | DIP-8 |
| CXLE8816DS | 用于LED射灯、球泡灯、其它LED照明等</span> | SOP-8 |
| CXLE8817 | 用于LED射灯、球泡灯、其它LED照明等</span> | DIP-8 |
| CXLE8818A | 用于吸顶灯、筒灯、LED日光灯射灯、其它LED照明 | DIP-8 |
| CXLE8819 | 用于吸顶灯、球泡灯、筒灯、其他LED照明 | SOP-16 |
| CXLE8820A | 基于墙壁开关非隔离降压型四段调光LED恒流驱动IC | SOP-16 |
| CXLE8821A | 用于LED射灯、球泡灯、其它LED照明等</span> | SOP-8 |
| CXLE8822S | 用于LED射灯、球泡灯、其它LED照明等</span> | SOP-8 |
| CXLE8823 | 用于LED射灯、球泡灯、其它LED照明等</span> | DIP-8 |
| CXLE8824 | 用于LED灯具,射灯,天花灯,球泡灯等 | SOT23-6/DIP-8 |
| CXLE8825PM(PS) | 用于LED灯具,射灯,天花灯,球泡灯等 | TSSOP-8 |
| CXLE8825SS/SD | 用于LED灯具,射灯,天花灯,球泡灯等 | DIP/SOP-8 |
| CXLE8825TS/TD | 用于LED灯具,射灯,天花灯,球泡灯等 | DIP/SOP-8 |
| CXLE8826 | 用于低压LED射灯、其它LED照明等</span> | SOT23-5 |
| CXLE8827 | 用于双电源开关调色温LED电源 | SOT23-6 |
| CXLE8828 | 用于LED照明、筒灯、管形灯、标准灯、灯泡等 | SOP-8 |
| CXLE8829 | 用于LED灯具、射灯,天花灯、球泡灯等</span> | SOT23-6 |
| CXLE8830SDS | 用于LED蜡烛灯、球泡灯、其他LED照明灯</span> | SOP-8 |
| CXLE8831ES | 用于LED蜡烛灯、球泡灯、其他LED照明灯</span> | SOP-8 |
| CXLE8831MSD | 用于LED蜡烛灯、球泡灯、其他LED照明灯</span> | SOP-8 |
| CXLE8833ES | 用于LED蜡烛灯、球泡灯、其他LED照明灯</span> | SOP-8/DIP-8 |
| CXLE8833SD | 用于LED蜡烛灯、球泡灯、其他LED照明灯</span> | SOP-8/DIP-8 |
| CXLE8833SS | 用于LED蜡烛灯、球泡灯、其他LED照明灯</span> | SOP-8 |
| CXLE8834 | 用于LED蜡烛灯、球泡灯、其他LED照明灯</span> | SOP-7 |
文章标签
暂无标签

中文
English



发表评论